规模化猪场非洲猪瘟主要传播方式有哪些?有何特点?
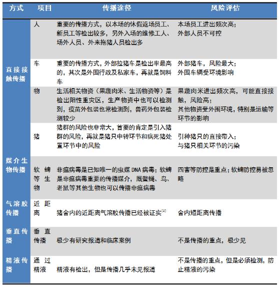
非瘟主要的传播方式是直接接触传播,也存在媒介生物、气溶胶、垂直传播和精液传播等传播。临床中这些传播方式的主要特点如下表所示。

郑重声明:部分文章来源于网络,仅作为参考,如果网站中图片和文字侵犯了您的版权,请联系我们处理!
下一篇:猪发热是好事还是坏事?
相关推荐
最新更新
推荐阅读
关注我们
非瘟主要的传播方式是直接接触传播,也存在媒介生物、气溶胶、垂直传播和精液传播等传播。临床中这些传播方式的主要特点如下表所示。

下一篇:猪发热是好事还是坏事?